
随着工业生产规模走向大型化、复杂化、精细化、批量化,靠仪表控制系统已很难达到生产和管理要求,计算机过程控制系统是近几十年发展起来的以计算机为核心的控制系统。
咨询热线:
电厂烟气换热器控制系统
该项目用于完成电厂高温烟气换热器工作过程控制,将高温烟气热量回收用于向后续处理工艺提供热能。
系统配备压力传感器、温度传感器、高温流量计、电动调节阀、开关阀等,PLC控制柜安装在现场控制间实现对换热器各参数监测、控制和安全联锁,与中控室通过光纤通讯。


地面火炬控制系统
本项目为化工厂化工原料储罐事故紧急泄放系统地面火炬装置,用以处理储罐事故紧急排放的火炬气。
系统结构
地面火炬独立设置一套PLC控制系统,采用西门子S7-400系统,负责地面火炬系统的安全联锁、控制及调节。PLC系统与装置DCS通讯采用工业以太网,DCS为主站,PLC 为从站。系统配置UPS系统、配电柜、PLC控制柜、电源网络柜、端子柜。


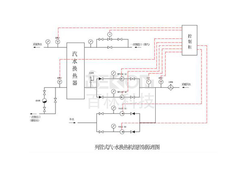
汽-水换热机组控制
汽—水换热机组用于将工厂蒸汽热量回收制生活热水,实现能源回收再利用。
机组采用变频补水泵的定压方式,根据检测二次侧回水管的压力来调节补水泵,使系统的压力保持恒定。二次回水管路安装泄压阀,如二次回水压力超过设定值,泄压阀自动开启进行泄压至安全值后自动关闭;在自动控制下,实现无人值守。
系统组成框图见下图。

扫一扫
电话:0512-67519893